WilliamHill·威廉英国(中文)官方网站-Master Website
海大主站
院领导信箱
学院首页
学院概况
学院简介
历史沿革
学院领导
机构设置
校友之窗
师资队伍
本科生教育
专业介绍
教学研究
实践教学
教学动态
表格下载
研究生教育
导师队伍
学位工作
研究生教育成果与动态
科学研究
科研成果
科研团队
国际办学与交流
国际办学
国际交流
国际会议
政策文件
相关下载
产学研与社会服务
通知公告
产学研合作
企业技术需求
科技成果
社会服务
相关下载
学生天地
学业导师
就业工作
学生风采
招生工作
本科生招生
研究生招生
招生简章
往年数据
william英国中文官网
党建动态
学习园地
工会工作
政策文件
学院概况
学院简介
历史沿革
学院领导
机构设置
校友之窗
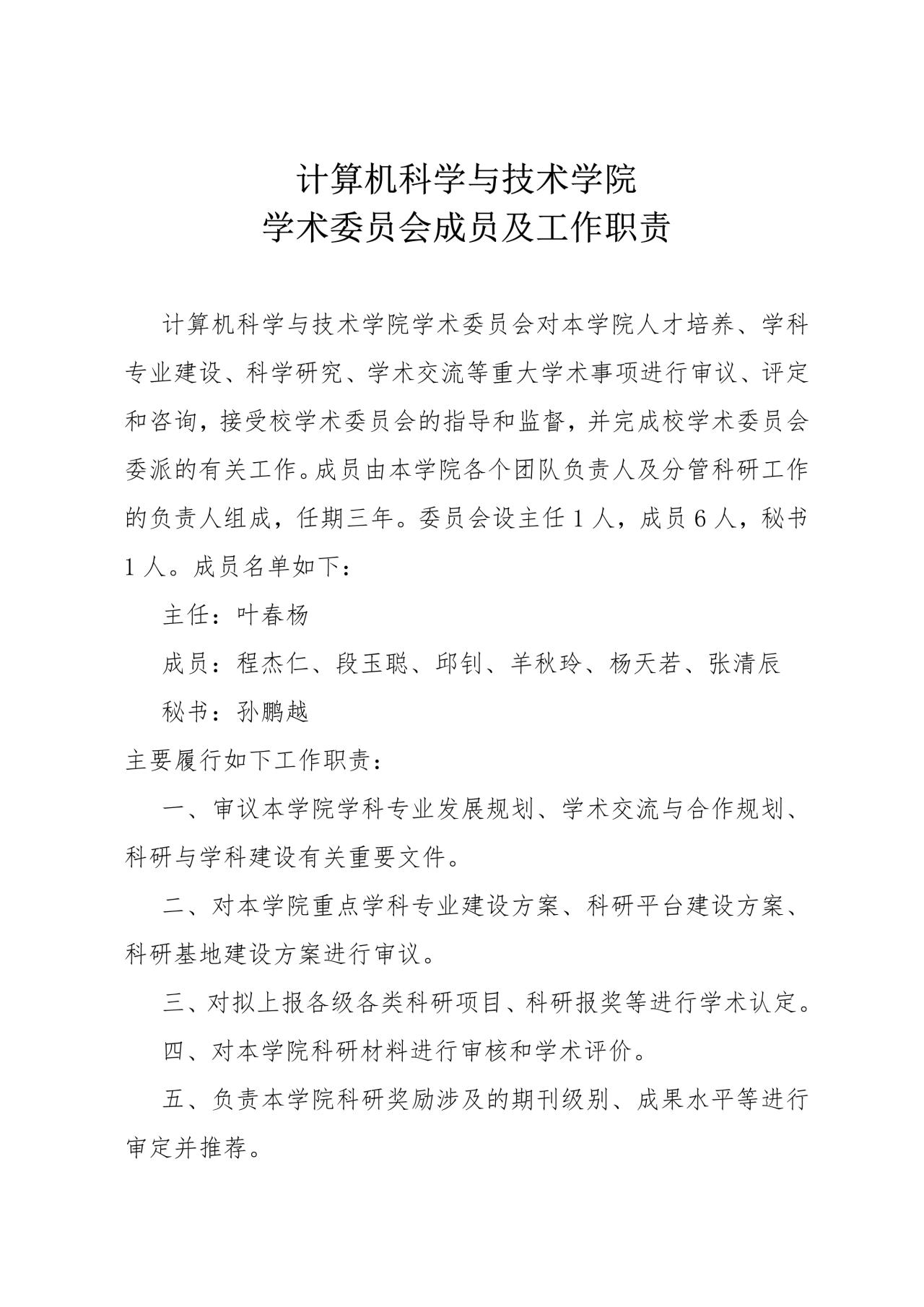
学术委员会
当前位置:
学院首页
>>
学院概况
>>
机构设置
>>
决策咨询
>>
学术委员会
版权所有:WilliamHill·威廉英国(中文)官方网站-Master Website
地址:海南省海口市人民大道58号
电话:0898-66278203 66278201 邮箱:
cs@hainanu.edu.cn
院长信箱:
zhuxf@hainanu.edu.cn
书记信箱:
990920@hainanu.edu.cn
美工支持/中旗网络
海大公众号
学院公众号